Onderzoek
Een beslishulp voor de behandeling van plasproblemen bij mannen
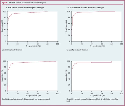
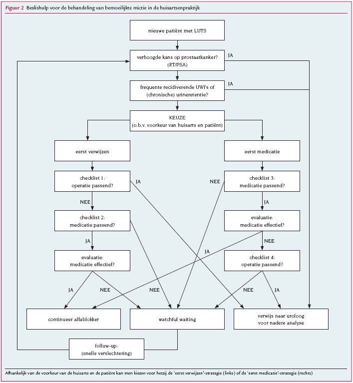
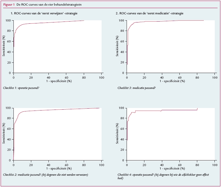
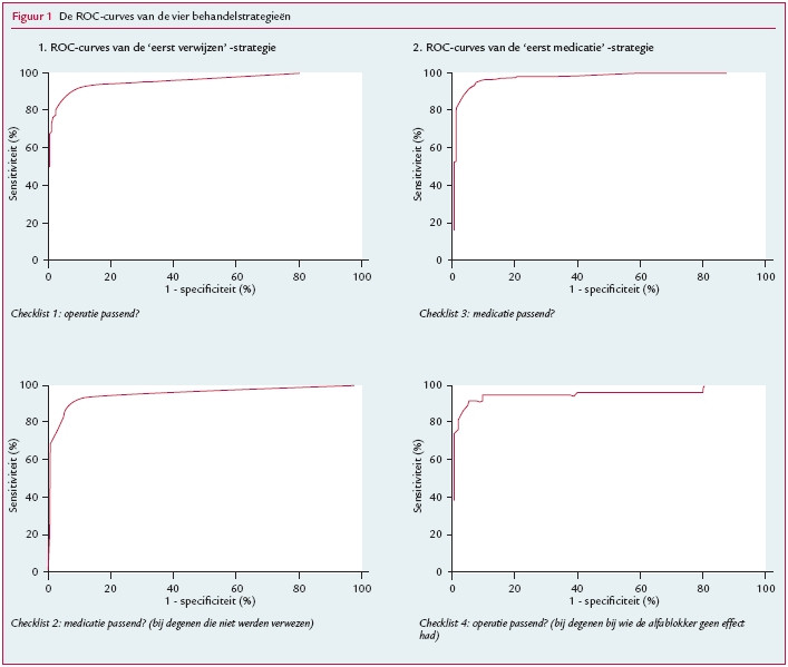
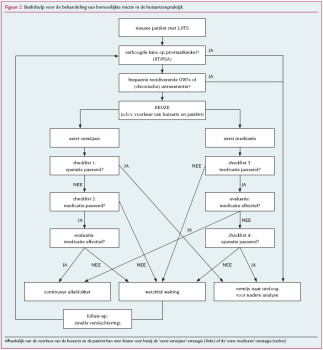
De huisarts krijgt een steeds belangrijkere rol bij de behandeling van mannen met plasproblemen: zij bezoeken de huisarts eerder in het ziekteproces en op relatief jongere leeftijd. Er zijn vier behandelingsopties: afwachten, alfablokkers, 5-alfareductaseremmers of verwijzing voor…
Gratis verder lezen?
H&W biedt geïnteresseerden de mogelijkheid om één artikel per 2 maanden gratis te lezen. Ben je geïnteresseerd in dit artikel? Voer je e-mailadres in en ontvang het artikel gratis in je inbox.
Door gebruik te maken van dit aanbod ga je akkoord met de privacyverklaring en ontvang je per aanvraag maximaal 3 e-mails van H&W.
Abonnement afsluiten?
- Onbeperkt toegang tot alle artikelen
- 11 x tijdschrift Huisarts & Wetenschap
- Ontvang elke week de H&W-nieuwsbrief
- Beluister wekelijks de H&W Podcast
- Draag vanuit jouw expertise bij aan artikelen, samen met andere artsen en onderzoekers
Kies je abonnement
Al abonnee of NHG-lid? Log hier in