Praktijk
Endometriose bij een adolescent
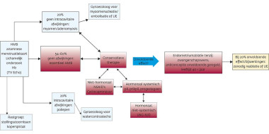
Dysmenorroe bij adolescenten kan duiden op onderliggend lijden. De pijn en de kans op verminderde fertiliteit zijn serieuze gezondheidsrisico’s. De diagnostiek is relatief eenvoudig, ook bij onderliggend lijden, maar neemt evengoed vaak jaren in beslag en dat lijdt tot onnodige ziektelast…
Gratis verder lezen?
H&W biedt geïnteresseerden de mogelijkheid om één artikel per 2 maanden gratis te lezen. Ben je geïnteresseerd in dit artikel? Voer je e-mailadres in en ontvang het artikel gratis in je inbox.
Door gebruik te maken van dit aanbod ga je akkoord met de privacyverklaring en ontvang je per aanvraag maximaal 3 e-mails van H&W.
Abonnement afsluiten?
- Onbeperkt toegang tot alle artikelen
- 11 x tijdschrift Huisarts & Wetenschap
- Ontvang elke week de H&W-nieuwsbrief
- Beluister wekelijks de H&W Podcast
- Draag vanuit jouw expertise bij aan artikelen, samen met andere artsen en onderzoekers
Kies je abonnement
Al abonnee of NHG-lid? Log hier in